產品中心
Product Center
APF(Active Power Filter)有源電力濾波器并聯在電網中,實時檢測電網中的諧波,通過變流器產生反相的補償電流,動態濾除電網中的諧波。其運行不受電網結構和負載類型的影響,不會與系統發生諧振,實現各種負載的諧波治理。

產品特點
1、基于自適應線性神經元網絡(ADALINE))的檢測濾波算法,現場參數自學習,調試簡單方便,無須根據現場情況進行參數設置和調試。
2、兩組外部CT接口,可以靈活配置應用方案及方便現場的安裝接線應用。
3、進口工業級主控芯片及高精度16位AD,高補償精度和高可靠性。
4、低功耗低噪聲,采用PWM調速風扇,風扇轉速隨著輸出進行調節。
5、選用品牌高溫長壽命電解電容,在額定運行情況下確保產品壽命。
6、封閉式強迫風道設計,將需要通風散熱的區域與其它區域隔離,將需防灰塵的元器件與風道隔離,保證設備運行過程中溫度處于比較低的水平。
7、24小時滿載老化,確保設備出廠前進行充分的測試與考驗。
8、PCB三防漆工藝滿足潮濕,灰塵等其它嚴酷環境的使用。
9、補償方式靈活,可單獨或同時補償無功,諧波和不平衡。
10、完善的保護功能,具有過壓、欠壓、過流和過溫等保護。
11、支持多機并聯,最多可以10臺并聯。
12、支持手機App及GPRS監控。
13、模塊化設計,方便安裝運維。
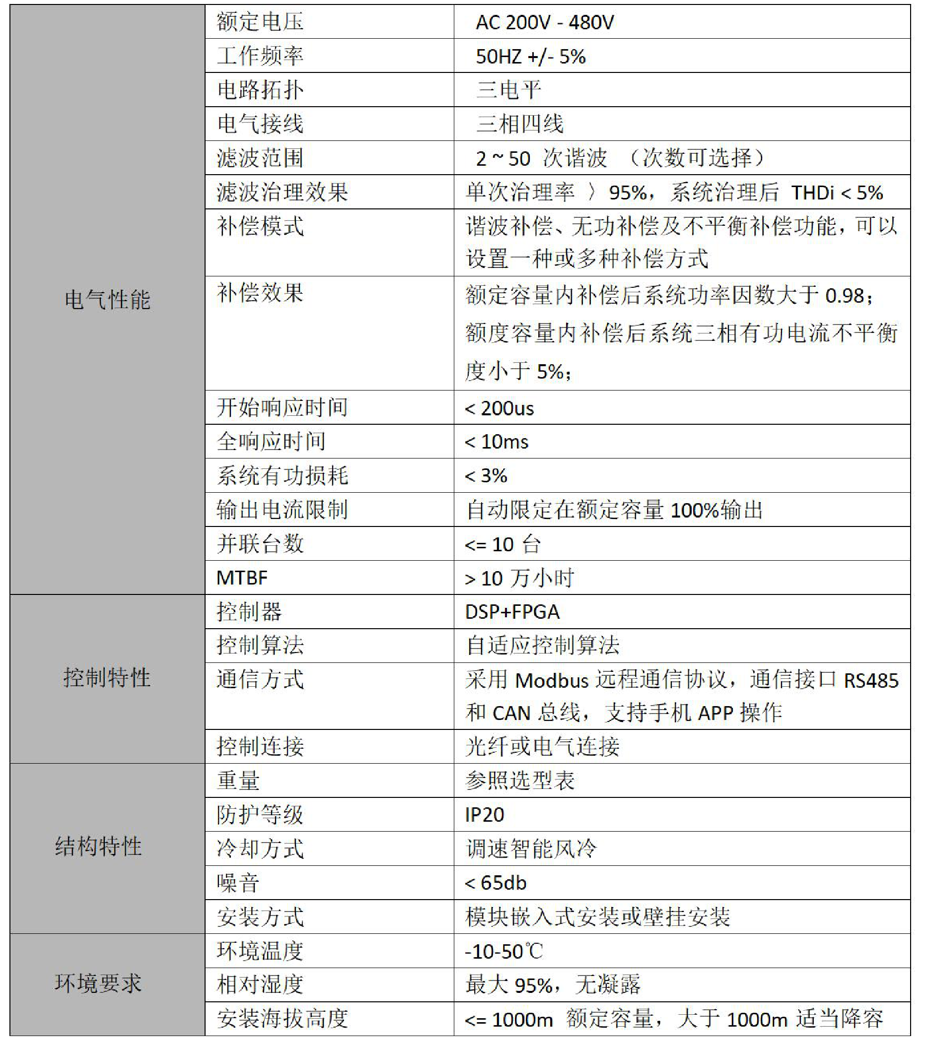
性能指標

型號

外形尺寸
